您好,欢迎您进入衡水天鹰科技有限公司官网!
厂区全景
|
中文版
|
English
网站首页
关于天鹰
产品展示
应用领域
技术资料
行业新闻
联系我们
衡水天鹰科技业务变更说明函2024
了解更多 >>
1
2
首页
/
新闻资讯
/ 公司新闻 / 喜讯:高端减速机项目环境保护验收通过
公司新闻
行业新闻
技术资料
喜讯:高端减速机项目环境保护验收通过
作者:admin 来源:本站 发表时间:2018-02-07 点击:3541
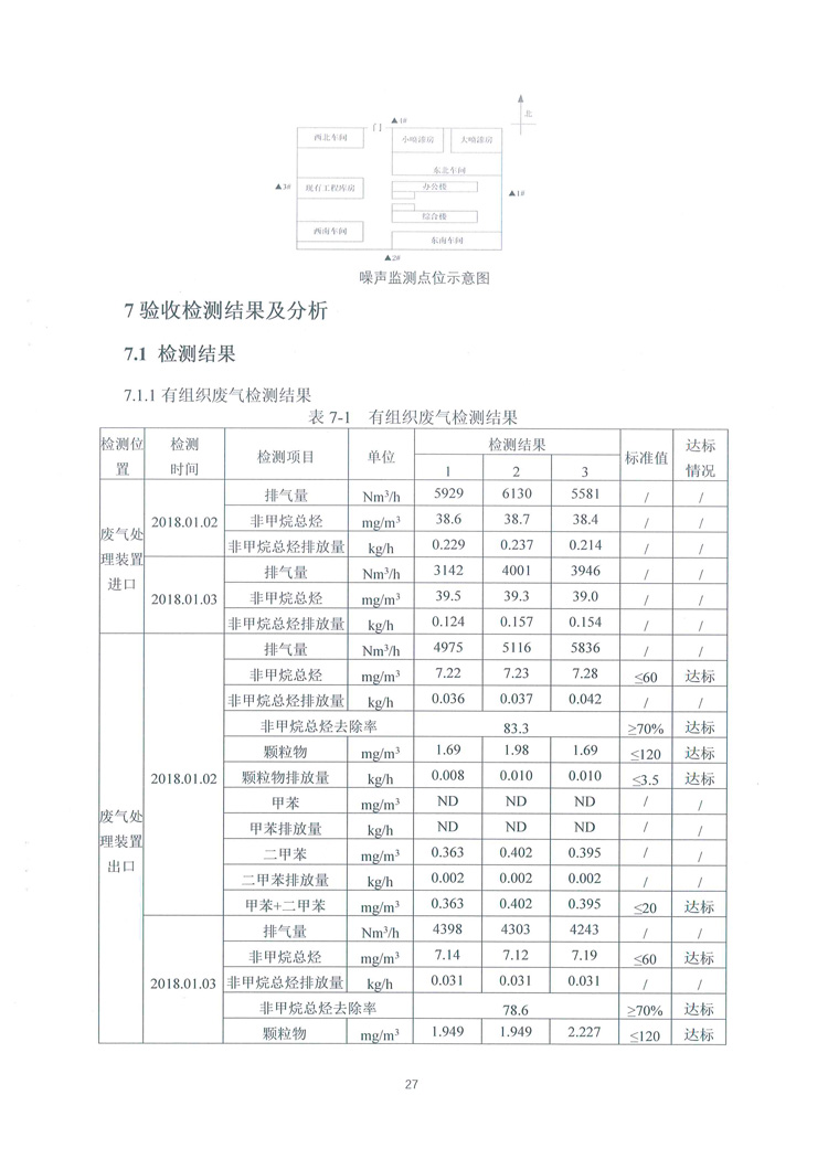
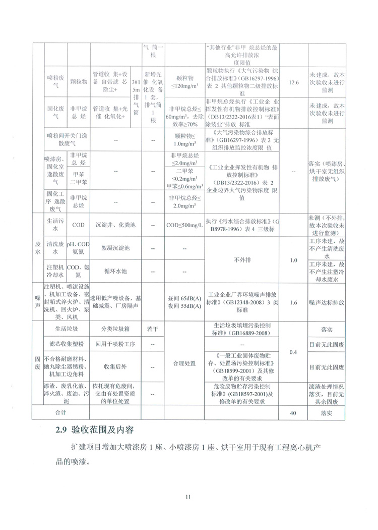
喜讯:衡水天鹰科技有限公司高端减速机项目竣工环境保护验收监测通过,现将项目阶段性竣工环境验收检测报告和验收意见公示如下:
上条新闻:
衡水天鹰科技有限公司被评为科技创新转型升级示范企业
下条新闻:
我公司发现多起冒用“衡水天鹰科技有限公司”的注册网站,特此声明
联系我们
需求*
关于天鹰
技术资料
公司新闻
产品展示
关注移动端
公司简介
企业文化
人才招聘
售后服务
联系我们
· Pujol产品样本下载
· B系列宣传册下载
· B系列选型样本下载
· H系列薄本宣传册下载
· H-系列选型样本下载
· Motovario-进口电机选型样
· 衡水天鹰科技业务变更说明函20
· 我公司发现多起冒用“衡水天鹰科
· 喜讯:高端减速机项目环境保护验
· 衡水天鹰科技有限公司被评为科技
· 2017年衡水工业新区工作会议
· MOTOVARIO高级工程师到
摩铎利减速机
普照减速机
高复合耐磨管道
WZ卧式振动离心脱水机
WL卧式刮刀卸料离心机
FP系列破碎机
DFRS深度脱粉筛
香蕉筛
FC立式煤泥离心脱水机
TLM1200立式末煤离心机
手机站二维码
版权所有 2016 衡水天鹰科技有限公司 地址:河北省衡水市人民西路高新技术工业园区14号 电话:0318-2178118
冀ICP备16025106号
玻璃钢环保设备
|
高压橡胶堵水气囊
|
玻璃钢设备
|
河北大棚建设
|
橡胶砂轮
|
电力绝缘筒